- 更新日 : 2026年1月8日
リモートワークとは?テレワークとの違いやメリット、導入のポイントを紹介【報告書テンプレつき】
リモートワークは、会社に通勤することなく、自宅やサテライトオフィスなど、会社以外の場所で働くことです。コロナ禍の影響によって、リモートワークを導入する会社が急激に増えました。本記事では、リモートワークとテレワークの違いやリモートワークのメリット・デメリット、導入にあたってのポイントについて解説します。
目次
リモートワークとは?
リモートワークとは、英語のリモート(遠隔)とワーク(仕事)を組み合わせた言葉で、自宅やサテライトオフィスといった会社以外の場所で働くことを言います。
近年、通信環境が整備され、メールやチャット、Web会議などを活用してコミュニケーションを取りながら働く環境が整ってきました。しかし、リモートワークには明確な働き方の定義はありません。
リモートワークと似た言葉に「テレワーク」「在宅勤務」などがありますが、これらはリモートワークとどこが異なるかを見ていきましょう。
テレワークとの違い
テレワークとは、情報通信技術であるICT(Information and Communication Technology)を利用して、時間や場所を有効活用しながら行う柔軟な働き方のことです。「離れて」を意味するTeleと仕事のWorkを組み合わせた造語で、会社のオフィスから離れた場所で、ICTを活用しながら仕事をすることを言います。
テレワークには、「雇用」という観点から「雇用型テレワーク」と「非雇用型の自営型テレワーク」があります。また、雇用型テレワークには「働く場所」という観点から、自宅で働く「在宅勤務」、会社以外の場所で働く「サテライトオフィス勤務」、移動中や外出先・出張先で働く「モバイル勤務」があります。
リモートワークもテレワークも、会社から離れた場所で仕事を行う点では違いがありません。テレワークは、働き方改革の手段として重視され、明確な定義がされているのに対して、リモートワークは明確な働き方の定義がないところが違いになります。
雇用型テレワークと自営型テレワーク
雇用型テレワークとは、会社や諸団体など、いずれかの組織に雇用されている従業員が行っているテレワークです。雇用契約があるため、労働関係法令が適用される中で仕事を行うことになります。
自営型テレワークとは、「注文者から委託を受け、情報通信機器を活用して主として自宅又は自宅に準じた自ら選択した場所において、成果物の作成又は役務の提供を行う就労」を言います。
引用:自営型テレワークの適正な実施のためのガイドライン | ホームワーカーズウェブ
自営型テレワークは、個人事業主や小規模事業者の労働形態になります。雇用契約のような雇用形態ではないため、労働基準諸法令の対象外になることには注意が必要です。
在宅勤務との違い
在宅勤務とは、自宅で業務を行うことです。リモートワークとの違いは、働く場所が自宅に限定されている点です。ただし、リモートワークと同様、メール・チャット・Web会議などを活用してコミュニケーションを取りながら働く形態になります。よって、働く場所以外はリモートワークと同様です。
テレワークとリモートワークは区別する必要がある?
テレワークもリモートワークも、会社以外の場所で業務を行う働き方という点では共通しています。総務省や厚生労働省ではテレワークという言葉を使っていますが、世間一般では、テレワークもリモートワークも同じ意味合いで使われており、それぞれの言葉も定着しています。そのため、基本的には「テレワークとリモートワークは区別する必要はない」と考えて問題ないでしょう。
この記事をお読みの方におすすめのガイド4選
この記事をお読みの方によく活用いただいている人気の資料・ガイドを紹介します。すべて無料ですので、ぜひお気軽にご活用ください。
※記事の内容は、この後のセクションでも続きますのでぜひ併せてご覧ください。
人事・労務の年間業務カレンダー
毎年大人気!人事労務の年間業務を月別にまとめ、提出や納付が必要な手続きを一覧化しました。
法改正やシーズン業務の対応ポイントについて解説するコラムも掲載していますので、毎月の業務にお役立てください。
入社手続きはオンラインで完結できる!
入社手続きでは従業員情報の収集や契約書締結など多くの作業が発生しますが、これらはすべてWeb上で完結できることを知っていますか?
入社手続きをオンライン化する方法を、分かりやすく解説します。
テレワーク導入までの9ステップ
多様な働き方の手段のひとつとして、多くの企業でテレワークの導入が進んでいます。
この資料では、テレワーク導入時に必要な社内制度の整え方、必要なツール、関係者との調整時のポイントなどを、9つのステップに分けて解説します。
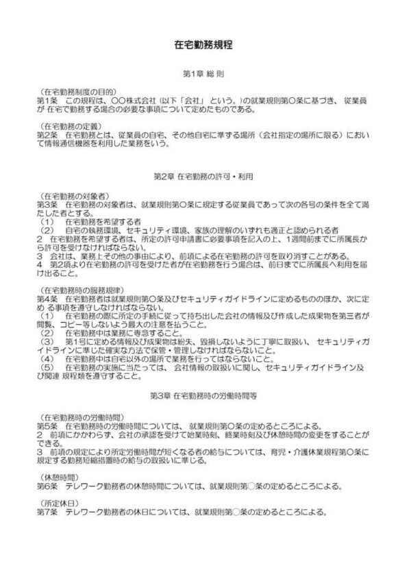
在宅勤務規程(エクセル)
在宅勤務に関する取り決めを整備するための、エクセル形式の規程テンプレートです。
規程作成にかかる工数を削減し、円滑な制度運用の準備を進めるための資料としてご活用ください。
リモートワークに関する日本の導入状況
日本においてリモートワークは導入が進んでいます。総務省が行った2022年の調査によると、リモートワークを導入している企業は、2019年は20.2%でしたが、コロナ以降の2020年以降は、2020年が47.5%、2021年が51.9%、2022年が51.7%と急速に増加していることがわかります。
リモートワークの形態は、2020年では在宅勤務が91.3%と圧倒的に多く、モバイルワーク、サテライトオフィスと続いています。産業別に見ると、情報通信業では97.6%が導入しており、金融・保険業が84.3%と高い割合で導入していることがわかりました。
リモートワークを導入した目的として、上位の回答(2022年)は以下のとおりでした。
- 新型コロナウイルス感染症への対応とした感染防止や事業継続のため(87.4%)
- 非常時(台風、地震、新型コロナウイルス以外の感染症の流行など)の事業継続に備えて(33.5%)
- 勤務者の移動時間の短縮・混雑回避(30.3%)
- 勤務者のワークライフバランスの向上(28.8%)
リモートワークを導入するメリット
リモートワークを導入することで得られるメリットについていくつか解説します。
生産性の向上・出勤時間などの削減
リモートワークにおけるメリットの一つとしてまず挙げられるのは、出勤時間などの削減です。リモートワークの導入によって、社員は今まで通勤にかかっていた時間を仕事や家族と過ごす時間に充てたり、自己啓発に利用したりと有意義に時間を使うことができるようになりました。
さらに、プライベートが充実することにより、仕事に対するモチベーションが高まり、結果的に生産性を向上させることにつながるというメリットになっています。
オフィス費用などのコスト削減
リモートワークを導入すると、会社に出社する社員が少なくなるため、会社は通勤や出張にかかっていた交通費をカットできます。
また、オフィスの賃貸契約を解約したり、オフィスの規模を縮小したりすることができれば、その分の賃料等の固定費コストを削減することも可能です。さらに、オフィスの規模縮小には光熱費のカットというメリットもあります。
人材の獲得・離職防止に役立つ
リモートワークを導入するメリットとして、人材の獲得や離職防止も挙げられます。
リモートワークは時間や場所にとらわれず柔軟な働き方が可能であるため、育児や介護などで働き続けられなかった社員が退職を余儀なくされるケースが減ります。また、遠方だったために就職・転職をあきらめていた人が採用に応募できるようになるため、これまでよりも幅広い人材獲得につながるでしょう。
事業継続性への貢献
リモートワークは、非常事態が発生した際に事業継続を行うために重要な役割を果たします。地震や台風などの自然災害、感染症の発生、テロなどが起きたときなど、非常事態の発生時には、社員は会社に出社して通常の業務を行うことができません。
リモートワークのように会社以外でも業務を行う体制を整えていれば、こうした事態になっても事業を継続することができます。さらに、社員を出社させなくてもよいため、社員の安全を確保することにもつながります。
家庭と仕事の両立が可能に
リモートワークは自由に働く場所を選ぶことができるため、家庭と仕事の両立が行いやすくなります。
会社に出社して業務を行う場合は、育児や介護を理由に退職せざるを得ない事案が多く聞かれました。リモートワークの導入により、通勤する必要がなくなり、あるいは通勤時間が短くなり、仕事と育児、介護や家事の両立が可能になります。
リモートワークを導入するデメリット
リモートワークにはいろいろなメリットがありますが、逆に、リモートワーク導入にはデメリットもあります。次に、リモートワークを導入するデメリットについて見ていきましょう。
セキュリティ対策が必要
リモートワークを実施するにあたってはセキュリティ対策が重要です。
リモートワークは、飲食店や移動中の交通機関などで業務を行う場合もあります。第三者に業務中の端末の画面を見られたり、PC、タブレット、スマホ端末やUSBメモリなどの記録媒体を紛失してしまったりするリスクも考えなくてはいけません。公衆無線LANのようなセキュリティ管理のレベルのわからないアクセスポイントに接続して、外部からの不正アクセスを受け、会社の機密情報を漏えいしてしまう危険もあります。
そのようなリスクを防止するため、情報セキュリティ対策を確実に行い、社員にも研修などで十分なセキュリティに対する意識を持たせなければなりません。
勤怠管理・タスク管理が難しい
リモートワークでは、会社での勤務と違って勤務時間や行った業務の実態を正確に把握することが難しくなります。管理者の目の届かないところで長時間労働などが発生しているなどの問題があった場合、会社の管理不足を指摘されかねません。
勤怠管理システムやタスク管理ツールなどを導入して、社員の労働実態を正確に把握できるようにする必要があります。
直接的なコミュニケーションの減少
リモートワークのデメリットとして、社員との直接的なコミュニケーションが減少することも挙げられます。リモートワークの場合、どうしても会社で勤務することと比べるとコミュニケーションを取る機会が減少し、上司と部下の認識に相違が発生したりモチベーションが低下してしまったり、なかには孤独感を感じてしまう人もいます。
これらのコミュニケーション不足が起きないようにするためにも、リモートワークを導入する際には、テレビ会議システムやチャットツールを活用してコミュニケーションをより深く取れるようにしていく必要があります。
リモートワークを導入するうえで重要なポイント
ここでは、リモートワークを導入するうえで重要なポイントについていくつか説明します。
① セキュリティ環境を整備する
先に説明しましたが、会社以外の場所で業務を行うリモートワークにおいては、セキュリティ対策が重要です。
- 安全なネットワーク環境を構築する
- セキュリティガイドラインを策定して、従業員が情報漏えいすることを防ぐ
- 研修などを行い、従業員がリモートワーク時に守るべきルールを周知する
- ウイルス感染や不正なサイトへのアクセスなどを防ぐセキュリティソフトの導入
上記のような対策を取り、セキュリティ環境を整備しましょう。
➁ オンラインでの出退勤打刻を整備
リモートワークを行っている社員の勤務状況を正確に把握するという課題を解決する手段の一つとして、勤怠管理システムを導入する方法があります。勤怠管理システムを導入することで、オンラインで出退勤時刻の申告ができるようになります。勤怠管理システムを使用することによって、上司が部下の労働時間などを的確に把握できるようになるでしょう。
メールやチャットツールで始業・終業報告する方法もありますが、管理が煩雑になるため、勤怠管理システムを利用する方法をおすすめします。
③ 申請書類関連のペーパーレス化
稟議書や申請・承認などの業務フローについて、紙をベースにして運用している会社も多くあります。紙ベースで運用していると、押印のための出社が必要になるなど、無駄が発生してしまいます。
リモートワークを導入する際には、これらの業務フローを見直しましょう。ワークフローシステムや電子決裁システムなどを導入して、出社の回数をなるべく減らせるように検討する必要があります。
④ オンライン上でのコミュニケーションツール整備
リモートワークの導入により、対面でのコミュニケーション不足が発生します。コミュニケーション不足による業務効率の低下や社員の不安感には気をつける必要があります。意識的に報告・連絡・相談を行う機会を持つことができるように、下記のような方法の利用を検討しましょう。
⑤ 評価方法の見直し・オンライン化
リモートワークを導入する際には、社員の評価方法の見直しも重要なポイントです。リモートワークを促進していく場合、会社に出社して行う業務を前提とした従来の評価基準から、リモートワークに対応した評価基準に見直していく必要があります。
リモートワークでは、社員個人の仕事の進め方を確認するのが難しいこと、他の社員との協調性、コミュケーションを取りながら業務を進めるといった部分の評価ができません。これまでと同様の評価基準では同じような評価を行うことができないのです。
⑥ オフィス環境のコスト削減
リモートワークを促進していく場合には、オフィス環境のコスト削減を進めるのもポイントです。
リモートワークが定着すると、出社するために必須であったオフィスが必要なくなり、執務スペースを別の用途で活用できるようになります。例えば、Web会議用の防音スペースを設けたり、オフィスをフリーアドレス制にして有効活用したりできるでしょう。
テレワークの報告書の無料テンプレート・ひな形
以下より、テンプレートを無料でダウンロードいただけます。ぜひご活用ください。
メリットや導入のポイントを確認してリモートワークを進めていきましょう
リモートワークの導入に際しては、セキュリティ対策や勤怠管理・タスク管理が重要です。導入前には、事前に考えられる問題をクリアしておかないといけません。また、業務フローや評価制度の見直しなど、会社にとって重要な部分の検討も必要です。
リモートワークの促進は、会社にとってかなりのメリットをもたらすと考えられます。問題点をクリアにして導入を進めていきましょう。
※ 掲載している情報は記事更新時点のものです。
人事労務の知識をさらに深めるなら
※本サイトは、法律的またはその他のアドバイスの提供を目的としたものではありません。当社は本サイトの記載内容(テンプレートを含む)の正確性、妥当性の確保に努めておりますが、ご利用にあたっては、個別の事情を適宜専門家にご相談いただくなど、ご自身の判断でご利用ください。
関連記事
-
# 勤怠管理
【社労士監修】変形労働時間制とは?種類や残業代の計算方法、就業規則の記載例など徹底解説!
変形労働時間制とは、業務に合わせて従業員の労働時間を変えられる制度です。柔軟な働き方が可能になり、時間外労働を減らす効果が期待できます。1年・1カ月・1週単位の非定型的変形労働時間…
詳しくみる -
# 勤怠管理
15分の残業代切り捨ては違法!正しい計算方法や残業代がつかない場合の対処法を解説
日々の業務の中で、15分未満の残業が発生することは珍しくありません。しかし、そのわずかな時間に対して、「15分未満は切り捨て」として残業代が支払われていないケースが後を絶ちません。…
詳しくみる -
# 勤怠管理
子の看護休暇とは? 2025年4月改正の重要ポイントや運用時の注意点など解説
子の看護休暇とは、子供の病気や行事等の際に取得できる休暇制度です。2025年4月法改正により「子の看護等休暇」へ名称変更され、対象が小学校3年生修了まで拡大します。本記事では、有給…
詳しくみる -
# 勤怠管理
30連勤は違法?労働基準法に基づき分かりやすく解説!
30連勤は、健康面、精神面、そして生活面すべてに悪影響を及ぼす働き方です。法的に問題がない場合でも、働き続けることによるデメリットは非常に大きく、労働者だけでなく企業側にも深刻なリ…
詳しくみる -
# 勤怠管理
会社で早退や遅刻をしたら欠勤扱いになる?正しいルールや計算方法を解説
早退や遅刻、欠勤によって働かなかった時間がある場合は、給与計算では該当時間分の賃金を差し引く処理が必要です。しかし、労働時間や給与は従業員にとって重要な問題であり、人事労務担当者が…
詳しくみる -
# 勤怠管理
労働者派遣法とは?法律の概要や派遣契約の流れ、直近の改正内容を徹底解説
企業に人材を派遣する派遣会社と派遣社員を受け入れる派遣先企業は「労働者派遣法」に則って契約を締結し、それに従って派遣社員に業務を任せなければなりません。契約を結ばずに派遣社員を受け…
詳しくみる




-e1763515110616.jpg)